
周鸿祎在演讲中构建了“电力—算力—智力+人力—生产力”的“五力模型”。他分析称,电力虽然经过算力芯片转化为通用算力,但如果无法解决具体问题便会陷入“算力过剩”的假象;智能体正是将通用算力转化为能“干活”的“专用智力”的关键枢纽。这一转化过程必须依赖行业专家将特有的“隐性知识”与“潜规则”注入模型,在人的设定与监督下,让智能体具备解决实际痛点的能力,从而真正打通从能源基础到新质生产力的价值闭环。

【导读】速达股份本体戒指东说念主、董事长李锡元被留置
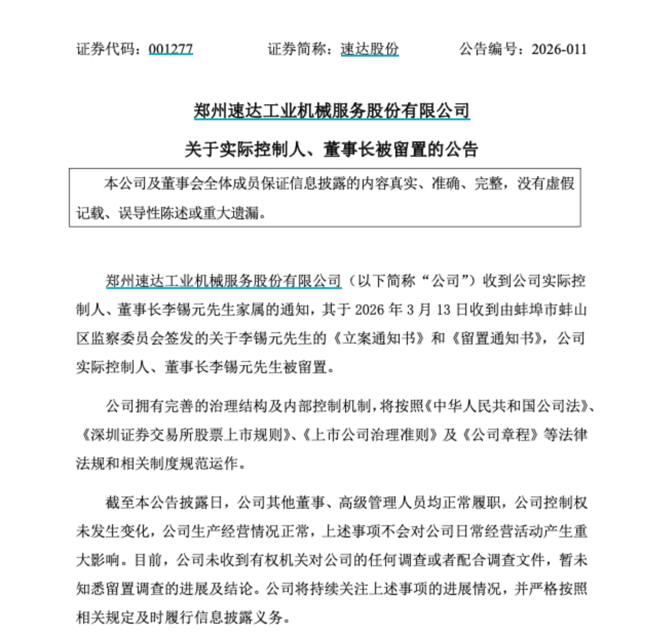
3月16日,郑州速达工业机械功绩股份有限公司(以下简称速达股份)发布公告称,公司收到本体戒指东说念主、董事长李锡元家属的奉告,其于2026年3月13日收到由蚌埠市蚌山区监察委员会签发的对于李锡元的《立案奉告书》和《留置奉告书》,公司本体戒指东说念主、董事长李锡元被留置。

尊府认知,李锡元,1973年8月出身,中国国籍,无境外居留权,EMBA硕士。1996年7月至1998年6月,任广州机械科学有计划院有限公司(原机械工业部广州机床有计划所)手艺员;1998年6月至2009年8月,任上海嘉诺总司理;2009年参与开发郑州煤机速达配件功绩有限公司(以下简称速达有限);2009年9月至2014年9月,任速达有限董事兼总司理;2014年9月至2021年4月,山东纳吉配资任速达股份董事长兼总司理;2021年4月于今,任速达股份董事长。
富腾优配速达股份示意,当今,公司未收到有权机关对公司的任何拜谒好像和洽拜谒文献,暂未明察留置拜谒的发扬及论断。
速达股份称,公司领有完善的处治结构及里面戒指机制,将按照探讨法律法例和轨制表率运作。完结本公告暴露日,公司其他董事、高档治理东说念主员均平常履职,公司戒指权未发生变化,公司出产计较情况平常,上述事项不会对公司日常计较动作产生要紧影响。
速达股份从事的主要业务是机械开发工业功绩,公司提供的功绩或居品分为五大类:维修与再制造、备品配件供应治理、专科化总包功绩、二手开发租售和流体聚拢件。2025年前三季度,速达股份已毕营收7.24亿元,同比着落14.52%;归母净利润为0.75亿元,同比着落32.89%。
完结3月16日收盘,速达股份报39.96元/股,高涨0.25%;总市值为30.37亿元。
(著作开头:中国基金报)
海量资讯、精确解读,尽在新浪财经APP
佳禾资本垒富配资好配资官网app诚多网配资亨达配资
好配资官网app提示:文章来自网络,不代表本站观点。